9月のトピック「新型コロナウイルスの感染拡大防止と経済の両立が求められる局面。24時間テレビ新企画「募金ラン」の成功や、無観客でのJRA売得金累計前年比、8月30日まで4週連続プラスは好事例。景気は、低水準ながら、方向的には5月を底に持ち直しに。」
2020年9月1日
(安倍晋三首相突然の辞任表明。昭和、平成と続く子年政変のジンクスは令和になっても生きていた)
安倍晋三首相は8月28日、首相官邸で記者会見し、辞任の意向を表明した。持病の潰瘍性大腸炎再発により職務継続は困難と判断したという。来年9月までの自民党総裁任期を待たずに退陣することになった。なお、安倍首相は8月24日には連続在職日数が2,799日になり、大叔父佐藤栄作元首相が持つ2,798日の歴代最長記録を更新した。第1次政権と合わせた通算の在任期間は、去年最長となっていて、8月24日で3,165日となっていた。
昭和以降、子年には政変が起こるというジンクスが存在する(図表1)。ほとんどの年で政権交代が起こり、政権交代が起こらなかった1984年には、未遂に終わったが、二階堂擁立構想という、自由民主党総裁任期満了に伴う中曽根康弘首相の再選を阻止するため、鈴木善幸前首相・福田赳夫元首相らが、野党も巻き込んで木曜クラブ(田中派)の二階堂進自由民主党副総裁を擁立しようとした政変が発生している。安倍晋三自民党総裁の任期が2021年9月なので2020年の子年は無風かと思われたが、昭和、平成と続く子年政変のジンクスは令和になっても生きていた。
(実質GDPや非製造業関連や雇用・所得指標はまだ堅調だったが、従来通りの手法で18 年10 月が山)
第二次安倍内閣が発足した2012年12月から始まったアベノミクス景気と呼ばれる景気の拡大局面は18年10月を暫定的な山として終了し、後退に転じた。景気の拡大期間は71カ月にとどまり、戦後最長だった「いざなみ景気」の73カ月には届かなかったものの、息の長い景気拡張局面が実現し、安倍首相の長期政権を支えた。3本の矢の経済政策で1万円を下回っていた日経平均株価は2万円台まで回復し、4%台だった完全失業率は2%台まで低下した。
景気動向指数ヒストリカルDIが18年11月に景気判断の分岐点50を下回ったことが、18年10月を暫定的な山とした主な理由である。但し、「景気動向指数研究会」は18 年10 月以降、19 年7~9 月期頃までは、全体としての景気変動の方向性がつかみ難い状況が一年近く継続するなど、これまでの景気循環とは異なる特徴がみられたことを指摘している。例えば、「実質GDP は、2018 年10-12 月期から2019年7~9 月期までは4四半期連続のプラス成長であり、その間、潜在成長率(1%程度)を大きく上回って増加する期もあった。」非製造業関連や雇用・所得関連の指標等は19 年7~9 月期またはそれ以降の時期まで、底堅い動きがみられたとして、「第3次産業活動指数は2019 年9月頃まで堅調に推移」「雇用者数は2020 年3月頃まで増加基調で推移し、完全失業率は低い水準で推移(2019 年12 月以降は上昇へ)」「総雇用者所得は2019 年6月頃まで増加基調で推移」といった点が挙げられている。消費税率引き上げによる19 年10-12 月期の一時的な落ち込みは事前に予想されたことで、20年初には持ち直しの動きが見られたことから、新型コロナウイルス感染症の拡大がなかったなら、景気の動きは違ったものになっていた可能性があろう。
景気転換点の判定に当たっては、従来からヒストリカルDIを用いており、「判定を行うにあたってその手法に変更を加えたり、それとは異なる指標を重視したりすることは、判定の中立性や継続性を確保する観点から問題がある」とし、ヒストリカルDI が示す18 年10 月を、景気の暫定的な山に設定したということだ。
(大幅減の4~6月期の反動から、7~9月期実質GDPの前期比年率は現行統計で過去最高を更新か)
20年4~6月期実質GDP成長率・第1次速報値は前期比▲7.8%、前期比年率▲27.8%となった(図表2)。リーマンショック後の09年1~3月期の前期比年率▲17.8%を上回る減少率で、平成23年基準の現行統計で遡れる1980年4~6月期以降で最大の落ち込みである。 4~6月期では、新型コロナウイルスの感染拡大で4月・5月に緊急事態宣言が発動され、経済活動が停滞した。内需の前期比寄与度は▲4.8%、外需の前期比寄与度は▲1.9%だった。なお、4~6月期名目GDP成長率・第1次速報値は前期比▲7.4%、前期比年率▲26.4%となった。季節調整値は506.6兆円で直近のピークだった19年7~9月期も557.8兆円から51兆円低い水準になった。9月8日発表の4~6月期実質GDP成長率・第2次速報値は、法人企業統計の設備投資が弱かったため、下方修正されそうだ。
実質GDPは大幅なマイナスになった4~6月期の反動から7~9月期は、水準は低いものの、伸び率は大幅プラスが予想される。ちなみに8月のESP フォーキャスト調査では7~9月期の実質GDP前期比年率+13.26%が予測平均値だ。現行統計で遡れる80年4~6月期以降では、実質GDPが前期比年率2ケタの増加になったのは、87年10~12月期+11.2%、89年10~12月期+12.0%、90年4~6月期+11.0%、11年7~9月期+10.3%だけで、ESP フォーキャスト調査の予測平均値が実現すれば、過去最高を更新することになる。
(4カ月連続上昇が見込まれる、一致指標として重要な鉱工業生産指数。6月から景気は拡張局面入りか)
7月分鉱工業生産指数・速報値は、前月比+8.0%と2カ月連続の上昇となった。緊急事態宣言下の4月・5月と、感染拡大防止のための工場の稼働の低下、操業停止などで結果として大幅な生産調整が行われた。宣言が解除された鉱工業生産指数は6月分で前月比+1.9%とプラスに転じた。鉱工業生産指数の先行きを製造工業予測指数でみると8月分は前月比+4.0%の上昇、9月分は前月比+1.9%の上昇の見込みである。順調にいけば、景気一致指標として重要な鉱工業生産指数は4カ月連続の上昇が見込まれる(図表3)。(但し、過去のパターン等で製造工業予測指数を修正した経済産業省の機械的な補正値でみると、8月分の前月比は先行き試算値最頻値で▲1.7%の下降になる見込みであり、8月分の鉱工業生産指数の動向は要注目だ。)
景気局面の判断は水準ではなく方向性なので、鉱工業生産指数からみると、景気は再び拡張局面に入っている可能性が高いとみられる。もちろん3密を避けるという制限の中での緩やかな景気回復であり、新型コロナ感染症拡大の状況次第では拡張局面にならない可能性もあろう。但し、景気動向指数・一致指標の10系列中、小売業、卸売業の商業販売額指数2系列は前年同月比なので、来年春にかけ改善傾向になる可能性が大きいと思われる。
なお、景気動向指数CI 一致指数による機械的判断は、19 年8月から20年6月まで、11か月連続して景気後退の可能性が高いことを意味する「悪化」となっているが、20年8月には「下げ止まり」に転じる可能性がありそうだ。
(7月分完全失業率2.86%、2%台は維持。7月分自殺者数は前年比+0.1%と微妙な伸び率に)
完全失業率は5月分で2.9%(2.88%)、直近ボトムの19年12月の2.2%(2.19%)から5カ月連続して上昇した。6月分は2.8%(2.83%)と若干鈍化したが、7月分で2.9%(2.86%)と再び上昇した。しかし、依然2%台はキープしている。完全失業率と関連が深い警察庁「自殺統計」の自殺者数は、7月分で1,795人、前年比+0.1%と微妙な伸び率になった。但し、年初からの累計は11,215人、前年比▲8.1%である(図表4)。また、1~7月分の刑法犯総数は前年同月比▲17.1%、7月分は同▲15.4%と減少している。現在、雇用悪化、自殺者の増加といった事態を回避するための雇用調整助成金の拡充などの政策がある程度は効いているとみられる。
新型コロナの影響で企業の資金需要は急拡大、それに対する政策的対応もあり、7月分の貸出(銀行・信金計)は前年同月比+6.3%、7月分マネーストック・M2は前年同月比+7.9%で、各々3月分の+2.0%、+3.3%から大きく伸びている。
(新型コロナウイルス関連・現状判断DIは4月を底に7月調査まで持ち直し。先行き判断は、7月に低下)
景気に敏感な立場にいる人々の意見を聞く「景気ウォッチャー調査」は4月に各判断DIが統計開始以来の最低を記録した。現状判断DIは7.9だった。その後、5月15.5、6月38.8、7月41.1と、全員が「変わらない」と答えた場合の50を下回っているものの、持ち直しの動きがみられる。また、2~3カ月先の景気の先行きに関する先行き判断DIは4月の16.6から6月では44.0まで戻していたものの、新型コロナウイルスに対する懸念が強まっているために7月は36.0に低下した。但し、全員が「やや悪化」と答えた場合の25を上回っている。
新型コロナウイルスに関するコメントをした景気ウォッチャーの回答だけを使い、新型コロナウイルス関連・現状判断DIと、先行き判断DIを独自に作成する(図表5)と、新型コロナウイルス関連・現状判断DIは4月には8.7と3月の12.0から1ケタに下落したが、5月13.1、6月35.0、7月38.6に戻した。一方、新型コロナウイルス関連・先行き判断DIは、いち早く底打ち感が出ていた。3月の16.3を底に6月は43.6へ上昇していたが、感染者の増加から先行き懸念が台頭し、7月は32.7に低下してしまった。
7月に新型コロナウイルスに関してコメントした人は、現状661人、先行き956人と6月の現状553名、先行き702名から増加したが、最多だった3月の現状998名、先行き1,086名に比べればまだ少ない人数だ。3密を避けるなどの新型コロナ対策という制約の中、緩やかな景気拡張局面が続いていくことが出来るか注目される。
(“新しい日常での1回目” 24時間テレビで、恒例のチャリティーマラソンに代わって実施された「募金ラン」)
シドニー五輪女子マラソン金メダリスト高橋尚子さんが持ち込んだ新企画「募金ラン」が日本テレビ系「24時間テレビ43」で行われた。同番組では今年、新型コロナウイルス感染拡大防止の観点から公道を使ったチャリティーマラソンを中止した。“新しい日常での1回目”の24時間テレビで、この企画は、恒例のチャリティーマラソンに代わる形で実施された(図表6)。 高橋さんの他に、女優土屋太鳳さんや、アテネ五輪女子マラソン金メダリストの野口みずきさんら5人の「チームQ」が走った。募金ランは感染防止などに配慮し、私有地にある5キロのコースで実施。1週走るごとにランナーが10万円を募金するルールで行われた。高橋さんは単独で計116㎞、「チームQ」5人は120㎞それとは別にリレー形式で走り、計6人の総走行距離が236㎞、募金総額470万円に達した。マラソンの最終局面で流れる「負けないで」「Tomorrow」などの応援歌は今年も流れた。これらの曲は、景気が芳しくない局面で発売され曲のヒットとともに景気が回復したという実績がある。チームQメンバーは終了後、日本テレビ系の「行列のできる法律相談所」に生出演し、女子レスリング五輪3連覇の吉田沙保里さんが「皆さんが頑張ってる姿を見て、私も頑張らないと思った」と話した。「募金ラン」は、厳しい環境下で新たなアイディアを実行することを通して、多くの人々を「動く」ことに前向きにするきっかけになったと思われる。
(巨人菅野投手が、開幕戦から9連勝。セリーグ人気チームの首位独走支える。景気面からプラス材料)
巨人菅野智之投手が、開幕戦から無傷の9連勝。開幕投手の開幕からの連勝記録で、90年の斎藤雅樹の8連勝を30年ぶりに超え、巨人では38年春のスタルヒン(11連勝)以来2人目という快挙を82年ぶりに達成した。また、巨人で開幕9連勝以上は38年春のスタルヒン11連勝、38年秋のスタルヒン10連勝、42年藤本10連勝、66年堀内13連勝に次いで54年ぶり4人、5度目である。今年のペナントレースは8月30日現在、最も人気のある巨人が貯金14と首位を走っているがそのうち9は菅野によるものであり、貢献度は大きい。プレーオフがあるパリーグは人気1位のソフトバンクが首位で人気5位のロッテが2位だ。日本シリーズの対戦カードは優勝チーム同士の対戦になると、人気1位チーム同士の対戦になるので、対戦チームの人気ランキング合計は2と、景気拡張局面17回、後退局面3回というランキング合計2~5のケースになる。また、ロッテが日本シリーズ出場なら下克上のチームが出ると拡張局面というジンクスからみて、どちらも景気面から好ましいだろう(図表7)。
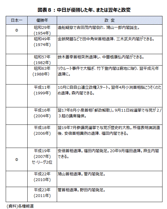
なお、中日がセリーグ優勝年9回中、その年に政権交代が起こったのが6回、翌年が3回と、政変と中日優勝は密接な関係にあるというジンクスがある(図表8)。安倍首相の突然の退陣を受け、万一、現在4位の中日の快進撃が始まった場合、日本シリーズのランキング組み合わせが微妙なことになるので要注目だ。
政権交代のジンクスでは、日本でオリンピックが開催される年はこれまで3回とも政権交代が起こっている。2020年東京大会は1年延期となったが、2020年も政権交代が生じた。
(18歳で藤井聡太2冠誕生。嵐「カイト」で初のミリオンを達成。JRA売得金累計前年比+1.0%の増加)
身近なデータで明るい話題は他にもある。将棋の世界では、藤井聡太棋聖が王位のタイトルも獲得、18歳と史上最も若い2冠と八段が誕生した。
ジャニーズの人気グループ嵐の7月29日発売の「カイト」が初動売り上げ91.1万枚と、景気が拡張局面にあることを示唆する初動50万枚超を記録した。さらに、「カイト」は8月30日までの売上累計が111.7万枚とグループ初のミリオンを達成した。これまで嵐のシングル曲で最も売れたデビュー曲「A・RA・SHI」で97.3万枚(同曲はすでに廃盤)を超えた。
JRA(中央競馬会)の今年の売得金・年初からの累計金額の前年比は2月29日から無観客レースとなり、ネット(ごく一部が電話)でしか馬券が購入できなくなったため、5月3日の週までの累計で▲6.2%まで悪化した。しかし、そこから改善し、8月30日までの週の累計では前年比+1.0%と増加になっている(図表9)。4週連続で累計前年比プラスとなった。コロナ禍の中で無観客レースを強いられる中でも、ネット販売を中心として、しっかり売上げを増加基調に戻した。こうした、新型コロナウイルスの感染拡大防止と経済の両立が求められる局面だ。



