6月のトピック「新型コロナウイルス感染拡大で、大幅に悪化した4~5月の指標。観光関連では前年比▲100%も。消費者マインドや新型コロナ先行き判断DIなど、緊急事態宣言解除後への期待などで底打ち」
2020年6月2日
(感染リスクが高い限り、自粛解除しても消費行動は以前ほどには戻れず、当面経済の V 字回復は難しい)
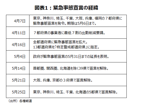
5月25日に東京など5都道県への緊急事態宣言が解除され、4月7日に発令した宣言は約1カ月半ぶりに全国的に解除となった(図表1)。外出自粛と休業要請という接触削減を目的とした自粛戦略でそれなりに流行をほぼ収束させ、新型コロナウイルス感染の第2波を警戒しつつも、経済活動を再開させる新たな段階に移った。しかし、ワクチンと治療薬ができるまでにはまだ時間がかかる。感染リスクが高い限り、自粛解除しても消費者の行動は以前のように戻ることは考えにくく、経済の V 字回復は難しいだろう。
人々の感染リスクに関する恐怖感を小さくしていく必要がある。大量検査・接触者追跡・陽性者の隔離をしっかりとそれなりの規模で行うことが重要だろう。過度な負担を軽減するために医療関係者だけで行うのではなく、規制緩和を行い、非医療人材を活用、また新検査技術を導入していく必要があろう。今冬のインフルエンザ流行や、来年開催予定のオリンピックで入国者が増加する局面を前に検査体制を拡充することが重要だ。社会経済活動を厳しく制限するだけの方法では仕事や暮らしそのものが立ちいかなくなる。感染リスクをコントロールしながら、日常の社会経済活動を取り戻していくことが期待される局面だ。感染への不安をそれなりに低減できれば、消費が戻り、緩やかな景気回復の実現が期待されよう。
(ESPフォーキャスト5月調査で、4~6月期実質GDP成長率(前期比年率)予測平均値は▲21%に)
新型コロナウイルス感染拡大の経済への悪影響はリーマンショックを上回る見込みだ。1~3月期第1次速報値の実質GDP は前期比年率▲3.4%だったが、第2次速報値では新型コロナの影響で回収率が低めの法人企業統計・速報値を基礎統計とした設備投資が大幅に上方修正される見込みだ。法人企業統計・確報値を使う段階で下方修正される可能性がある1~3月期は4~6月期第1次速報値と同時発表なので4~6月期の予測は難しいが、大幅なマイナスになることは必至であろう。ESPフォーキャスト5月調査(最終締め切り5月11日正午)では、4~6月期の実質GDP成長率(前期比年率)は▲21.3%となった。2ケタのマイナスはリーマンショックの影響が出た2009年1~3月期の▲17.8%以来で、減少率は現行統計で最大になる予測だ。当時は08年4~6月期から4四半期連続のマイナス成長だったが、5月調査の予測では、20年4~6月期までの3四半期連続のマイナス成長の見通しで、7~9月期は予測値平均で+8.2%のプラス成長に転じる見込みである。
(4月完全失業率2.6%に上昇。休業者急増。4月まで前年比減少傾向の自殺者数の今後の動向に注目)
1953年からある年次データで完全失業率が高かった年は、最近では08年のリーマンショックの影響が出た09年と10年は5.1%だ。5%台は他には01年から03年にかけてしか記録していない。11年から13年までは4%台だったが、アベノミクスによる景気拡大で、14年から16年までは3%台に低下し、17年には2.8%と23年ぶりの2%台に低下した。18年、19年は2.4%だった。今年は新型コロナウイルス感染拡大対応としての経済活動自粛の影響が完全失業率の上昇要因になりそうだ。今年の完全失業率は1月分・2月分の2.4%から3月分2.5%、4月分2.6%と上昇した。4月分の失業率が緩やかな上昇だった一方で、4月の休業者が前年同月差420万人増と2月19万人増、3月までの31万人増に比べ大幅に増加した。緊急事態宣言発出下、企業が休業者を抱え込んでいる状況がわかる。
完全失業率と警察庁「自殺統計」の自殺者数の相関係数を、共通データが存在する78年~19年で算出すると、0.912と高い。経済生活問題を理由とした自殺も多いからだろう。金融危機の影響で初めて自殺者が3万人の大台に乗った98年から11年まで3万人台が続き、日本の自殺者は3万人台というのが常識化してしまっていた。12年に15年ぶりに3万人割れとなり、昨年まで8年連続減少してきた。今年は4月暫定値までで、年初からの累計6,298人、前年比▲9.6%減少で、このままのペースでいくと2万人を切る可能性があったが、新型コロナウイルス感染拡大で、微妙な状況になった。失業率が1%上昇すると、自殺者数は4,100人程度上昇する傾向がある。2011年の東日本大震災の時は地震の発生した3月の前年同月比は減少していたが、その後4月~6月にかけて3カ月連続増加に転じた。幸い7月と9月以降が減少で、年間では前年比減少であった(図表2)。現在、雇用悪化、自殺者の増加といった事態を回避するため適切な政策が必要とされる局面だ。
(20年度・第2次補正予算後の公債依存度は56.3%と、09年度の51.5%を上回り過去最高に)
新型コロナウイルス感染症対策の予算措置として、20年度第1次補正予算に続いて、第2次補正予算政府案が5月27日に閣議決定された。医療体制の強化や企業の家賃支援などが柱である。第2次補正予算案の一般会計歳出総額は31.9兆円、財政投融資、民間融資などを合わせた総合的な事業規模は117.1兆円である。
一般会計の追加歳出は全額国債の追加発行で賄った。建設国債9兆2,990億円、赤字国債22兆6,124億円が発行される。2次補正後の20年度の国債発行額は90兆1,590億円、公債依存度は56.3%と過去最高になる(図表3)。
(命を守るための外出自粛で、3月から個人消費動向に大きな変化が。もやしは2年ぶりの購入金額に)
新型コロナウイルスの感染拡大という危機的状況下で、命を守るために国民が外出自粛したことで、3月から個人消費動向は大きな変化したことが、5月8日に発表された3月分の家計調査で詳細が確認できた。学校が休校になったことや、テレワークの広がりにより、いわゆる巣ごもり需要が出た。二人以上世帯・実質ベース前年同月比でみると、パスタ+44.4%、冷凍調理食品+22.2%と、自宅で食事する機会が増えたことで食料が大きく伸びた。トイレットペーパーは実質ベース前年同月比+17.8%、浴用・洗顔石けんは+15.0%とこれらも2ケタ増になった。ゲーム機は+165.8%と3ケタ増になった。お取り寄せが増えたことで、運送料は前年同月比+14.8%の増加になった。一方、外出自粛で大幅に減少した品目が多くみられた。食事代は実質ベース前年同月比▲30.3%、飲酒代▲53.5%と外食関連の支出は大きく減少。鉄道運賃▲65.2%、航空運賃▲84.7%と交通費も大きく減少した。旅行を自粛したことで、宿泊料が▲55.4%の減少。映画・演劇等入場料は▲69.6%、遊園地入場・乗物代は▲86.8%と他のレジャー関連品目も大幅減少した。全体の実質消費支出の前年同月比をみると、2月分の▲0.3%から3月分は▲6.0%と減少率を拡大させた。なお、他の野菜が高い時や、消費者の節約意識が高まると購入金額が増える傾向がある、もやしは、3月分は92円で1月分・2月分の76円から増加し18年3月の99円以来の購入金額になった(図表4)。
(5月金沢兼六園入園者、五稜郭タワー来塔者の前年同月比はともに▲100.0%。観光地の人出激減)
JR東海によると、1月の東海道新幹線の輸送量は前年比+3%の増加と堅調だったが、2月の東海道新幹線の輸送量・前年比は▲8%と減少に転じた。3月は新型コロナウイルスの感染拡大による国内旅行や出張の自粛で前年比▲59%と大幅な下落、緊急事態宣言が発出された4月は同▲90%、5月は28日までで同▲91%になった。また、3月速報値東京のタクシ―実車率は30%台という低水準まで落ち込んだ。
4月の訪日外客数は前年同月比▲99.9%だった。また、休園を余儀なくされた観光地の人出のデータをみると、新型コロナウイルスの影響の大きさを改めて実感できる。4月9日から5月27日まで閉鎖となった姫路城の4月入場者・前年同月比は▲98.6%、5月は▲99.3%の減少になった。4月21日から閉園となった金沢兼六園の4月の入園者・前年同月比は▲89.6%、5月31日まで1カ月間休園だったので前年同月比は▲100%だ(図表5)。4月18日から5月31日まで閉鎖となった函館・五稜郭タワーの4月の入園者・前年同月比は▲88.1、5月は▲100.0%%だった(図表6)。4月18日から5月10日まで閉園となった吉野ヶ里歴史公園の4月の入園者・前年同月比は▲88.1%、5月は▲93.4%だった。4月・5月の観光地の人出は激減した。
(4月景気ウォッチャー調査:3つの景況判断DIが全て過去最悪を更新。飲食関連DIで初のマイナス)
調査期間が4月25日~30日と、全都道府県に緊急事態宣言が発令中で、当初5月6日までの期間の延長観測が流れていた時期だった4月の景気ウォッチャー調査は、新型コロナウイルスの感染拡大の影響が3月に比べ一段と経済に大打撃を与えていることを示唆するものになった。現状と先行き、現状水準の3つの景況判断DIがそれぞれ前月から悪化、いずれも過去最悪を更新した。現状と現状水準の景況判断DIは各々7.8と9.8と初の一桁になった(図表7)。新型コロナウイルス感染拡大で、景気判断が一段と厳しさを増したのが見て取れる。
なかでも、飲食関連の現状水準判断DI(季節調整値)は▲3.1だった。マイナスという数字はこの統計史上初めてだ。高めに出やすい月なのに原数値は1.2と低かったため、季節指数4.3を引くとマイナスになった。飲食関連の▲3.1という数字は季節調整値とは言え、全員が「悪い」と答えたことを意味する0.0を下回る、極めて厳しい数字と言える。
新型コロナウイルス関連DIの現状判断は4月が8.7と3月の12.0から1ケタに下落したが、先行き判断が4月は17.0と3月の16.3からわずかに上昇した。僅かに底打ち感が出ている感もある。先行き判断には緊急事態宣言解除を見越して僅かに底打ち感が出てきた可能性もある(図表8)。なお、4月の新型コロナウイルスのコメント数は現状846名、先行き938名と多いが、3月の現状998名、先行き1,086名に比べればどちらも減少し、若干落ち着きをみせた。
(4月の「消費者マインドアンケート調査」や「消費動向調査」で過去最悪だった消費者マインドは5月に僅かな改善)
4月「消費動向調査」の消費者態度指数(二人以上の世帯、季節調整値)は前月比9.3ポイント低下し、21.6となった。調査方式が異なるが、リーマンショックの影響が残る09年1月(27.5)を下回り、過去最低を更新した。外出自粛と休業要請による経済活動の抑制、雇用不安が影響したとみられる。しかし、5月調査では24.0へと僅かに改善した(図表9)。また、内閣府「消費者マインドアンケート調査」で、暮らし向き(半年後)の5段階の回答から「景気ウォッチャー調査」と同様な手法により判断DIを作成すると、4月分は20.7と16年9月からある統計史上で最低水準になった。全員が「やや悪くなる」と回答した時のDIである25.0を下回ったことになる。しかし、4月を底にして、5月は21.5へと僅かに上昇した。「やや悪くなる」が増えたが「悪くなる」という回答は減少した。
(無観客レースのJRA売得金・年初からの累計・前年比は3週連続減少率が縮小。2月の婚姻件数は6割増加)
新しい結果でスポーツ新聞を賑わせたのは、競馬だ。JRA(中央競馬会)の今年の売得金・年初からの累計金額の前年比は2月23日まではプラスの伸び率だった。年初時点では9年連続増加が期待されていた。マイナスに転じたのは2月29日から無観客レースとなった3月1日までの週である。そこから入場者は週を追うごとにマイナス幅を拡大し、5月24日の週の累計で前年比▲67.7%になった。ネット(ごく一部が電話)でしか馬券が購入できなくなったため、売得金も当初は減少傾向で5月3日の週までの累計で、▲6.2%まで悪化した。しかし、そこから3週連続して改善、5月24日の週の累計では前年比▲4.7%まで戻した(図表10)。厳しい環境の中での僅かに明るい話である。
6月19日にプロ野球が開幕、6月27日からサッカー・J2リーグ、7月4日からサッカー・J1リーグが再開される。野球、サッカーのどちらも無観客試合ではあるが、スポーツの再開は人々を元気づけると思われる。
2月の婚姻件数も厳しい環境下でのポジティブな数字に数えられよう。人口動態統計速報によると、1~3月の出生数の前年比は▲1.4%、3月の前年同月比は▲0.8%となっている。19年の前年比▲5.5%より減少率が縮小してきている。昨年の令和婚ブームの婚姻件数の動向が出生数の減少率縮小に影響していそうだ。今年の1~3月の婚姻件数の前年比は+9.8%と増加になっている。1月と3月の前年同月比はマイナスとなっているので前年同月比プラスは2月だけだが、∔63.0%と大幅な増加率だ。令和初の月の元年5月の前年同月比+96.3%には届かないが、令和元年11月(1年11月11日、1年11月1日の1並び)の+30.0%より高い増加率である。令和2年2月2日あるいは令和2年2月22日の2並びの日に入籍した人たちが多かったのだろう。



