【No.592】市場が注目する米ねじれ議会の課題
2018年11月12日
●ねじれ議会の米経済への直接的な影響は当面限定的だが、法案審議は今後難航が予想される。
●目先はトランプ大統領の予算判断に注目、債務上限と2020会計年度支出上限の混乱は回避。
●インフラ投資はある程度の規模で成立する可能性、対中通商政策は戦略的修正の有無が焦点。
ねじれ議会の米経済への直接的な影響は当面限定的だが、法案審議は今後難航が予想される
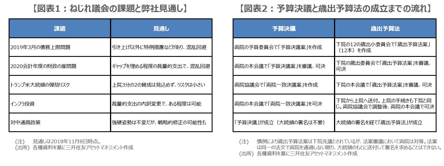
米国では2019年1月から第116議会が始まりますが、中間選挙の結果、上院と下院で多数党が異なる「ねじれ議会」となります。そこで、今回のレポートでは、市場が注目するねじれ議会の課題を整理します(図表1)。まず、米国経済への直接的な影響については、新たな議会で法案が成立しても、実際に発効するのは2019年後半以降とみられるため、当面は限定的と思われます。
ただ、民主党が下院で多数党となったことで、新しい議会では法案審議が難航することが十分予想されます。そのため、トランプ米大統領は今後の政策運営にあたり、下院民主党の声にも、ある程度は耳を傾けざるを得なくなります。しかしながら、トランプ米大統領は議会が可決した法案に対し、拒否権を発動することができます。拒否権を覆すには、上下両院が3分の2以上の賛成で法案を再可決する必要があります。
目先はトランプ大統領の予算判断に注目、債務上限と2020会計年度支出上限の混乱は回避
次に、予算について確認します。2019会計年度は10月1日から始まっていますが、トランプ米大統領は「国境の壁」建設に予算計上が必要と主張しており、予算の成立は一部にとどまっています。暫定予算は12月7日に期限を迎えるため、それまでに歳出予算法案(図表2)か、新たな暫定予算が成立しない限り、政府機関の一部は閉鎖されます。ねじれ議会では、国境の壁の予算計上が難しいことは明らかで、トランプ米大統領の判断が注目されます。
また、米連邦政府の債務は、2019年3月まで上限の適用が凍結されています。議会が動かなければ、3月1日から新たな上限が適用され、これを超える国債発行ができなくなります。ただ、債務上限は引き上げ以外にも、米財務省による特例措置など複数の選択肢があり、大きな混乱は回避できるとみています。なお、2020会計年度は、裁量的支出の上限復活で、支出が前年度から約10%減少する見通しです。そのため、議会は景気悪化を避けるべく、前年度と同程度の上限引き上げに動くと予想します。
インフラ投資はある程度の規模で成立する可能性、対中通商政策は戦略的修正の有無が焦点
次に、トランプ米大統領の弾劾リスクです。下院は過半数の賛成で弾劾手続きを進めることができますが、上院で3分の2の賛成が必要なため、弾劾成立の可能性は低いといえます。また、インフラ投資については、超党派合意で実現する可能性があります。ただ、問題は財源です。裁量的支出の内訳を変えることで、ある程度の財源は確保できると思われますが、トランプ米大統領の公約である1.5兆ドル規模には達しないと考えます。
最後に、対中通商政策です。民主党は、トランプ米政権の貿易問題に関する現行方針を一定程度理解しており、今後も強硬姿勢に変化はないとみられます。ただ、中国の報復関税により、米国の大豆農家などにも悪影響が出始めています。2年後の大統領選挙を意識した場合、農業が盛んな州への配慮も必要となるため、今後、トランプ米政権の対中通商政策に戦略的な修正がみられるか否かも市場の焦点となっています。



