リフレ政策の行方(吉川レポート)
2021年1月12日
1.当面は歴史的低金利がサポート
2.キーワードは「緩和的金融環境の維持」
3.リスクファクター
1.当面は歴史的低金利がサポート
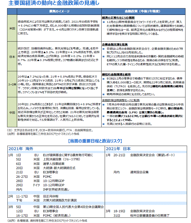
■金融市場では2020年11月以降、ドル安基調が継続する中で、新興国の通貨や株価が堅調となっています。先進国においても、ペースこそ鈍化しましたが株価上昇や社債のスプレッド縮小は継続しており、全体としては広がりをもったリスク選好が続いています。
■好調な市場の状況とは裏腹に、世界景気については短期的にはリスクは高まっています。製造業の回復は継続しているものの、先進国でコロナウイルスの感染再拡大を受けて行動規制が強化されており、非製造業に影響し始めています。個人情報の活用によって感染の抑制に成功しているとみられる中国は別として、21年初にかけては主要先進国では、雇用や消費を中心に下振れを示すデータが増えると考えられます。
■このため、金融市場でも一時的に投資家がリスクを控える動きにつながる可能性はありますが、当面、大規模なリスク回避につながる可能性は低いと思われます。
■中国景気の堅調、製造業の回復、ワクチン普及効果への期待、米コロナ対策第4弾(財政刺激)など成長を支える要素があることに加え、金融市場の観点から見ると、中央銀行の大規模な量的緩和によって欧米の実質長期金利が歴史的な低水準に抑えられていることが大きいと考えられます。10年債利回りからインフレ期待(インフレ連動債市場におけるブレークイーブンインフレ率)を引くと、21年初時点で、米国が▲1.1%前後、ユーロ圏では▲1.5%近辺で推移しており、社債、株式、新興国通貨などリスク資産への資金フローを強力にサポートしています。
■上で述べたように米日欧の主要先進国では、1-3月に関してはコロナ感染再拡大で一時的とはいえ低成長(国によってはマイナス成長)となる見込みであり、財政・金融からの景気対策縮小を議論することは難しいと思われます。今後3~6カ月は現状のリフレ的な政策の組み合わせが大きく変化する可能性は低いとみられます。
2.キーワードは「緩和的金融環境の維持」
■4-6月以降は、ワクチンの普及に伴って主要国のサービス消費が回復し、成長が持ち直し始めると考えられます。その場合、FRB(米連邦準備制度理事会)、ECB(欧州中央銀行)の資産買入れ政策に関する中央銀行と金融市場の対話が重要性を増すと考えられます。
■FRBの昨年11月のFOMC(米連邦公開市場委員会)議事録やECBの12月の理事会声明をみると、両中銀共に政策金利は今後2~3年ゼロ近辺に据え置く一方、コロナ危機への緊急対応として急拡大させた債券購入プログラムについては経済・金融の正常化を確認しつつ、可能であれば規模を調整し始める方針を示唆していると思われます。
■FRB、ECBの債券購入規模がピークアウトしていく過程では、長期金利のレンジが上方にシフトする可能性が高く、そのペースは経済正常化の度合いや財政政策によっても変わると考えられます。しかし、大枠でFRB、ECBは「緩和的金融環境の維持」をキーワードとしつつ、長期金利が上昇するとしても、緩やかにとどめるよう政策(市場とのコミュニケーションや債券購入額・満期構成)を調整すると考えられ、財政拡張・実質低金利というリフレ的な組み合わせが維持される公算が大きいと思われます。
■背景は2つあります。第1に、経済が正常化に向かっても、デジタルトランスフォーメーション(DX)などによって、利便性が高まった分野にシフトした需要が完全に元に戻るわけではないと考えられます。また、労働集約的産業から資本集約的産業に構造が変化する中で、雇用回復や失業率低下には時間を要すことになるのではないかと思われます。
■第2に、FRBもECBも新興国からの資金流出を招いた13年の「テーパー・タントラム」を回避する必要があると考えている可能性が高いことが指摘できます。
■マネーフローとしては、実質金利が低レンジで推移する(上昇するとしても緩やかにとどまる)中、利回り重視の傾向が続くと見られますが、拡張的財政政策や製造業の循環的回復などから、新興国を含めて資金シフトの範囲が拡大する傾向が見込まれると考えられます。
3.リスクファクター
■1月5日のジョージア州上院決選投票では事前の市場の見通しと異なり、民主党が勝利しました。これに伴い、増税と財政支出規模拡大の思惑から、長期金利が0.2%前後上昇し、リスク回避的な動きになる可能性があります。徐々に景気上振れが意識されると共に、FRBが長期金利の急上昇を抑制すると考えられるため、金融市場は落ち着きを取り戻すと思われます。
■このほか、コロナウイルスやワクチンの状況、中東情勢と原油価格、想定を上回る消費のリバウンドなどに注意が必要かもしれません。
(吉川チーフマクロストラテジスト)
関連マーケットレポート
- 日々のマーケットレポート
- 日々のマーケットレポート



