About Us
To About Us TOP
Funds
To Funds TOP
Market Information
To Market Information TOP
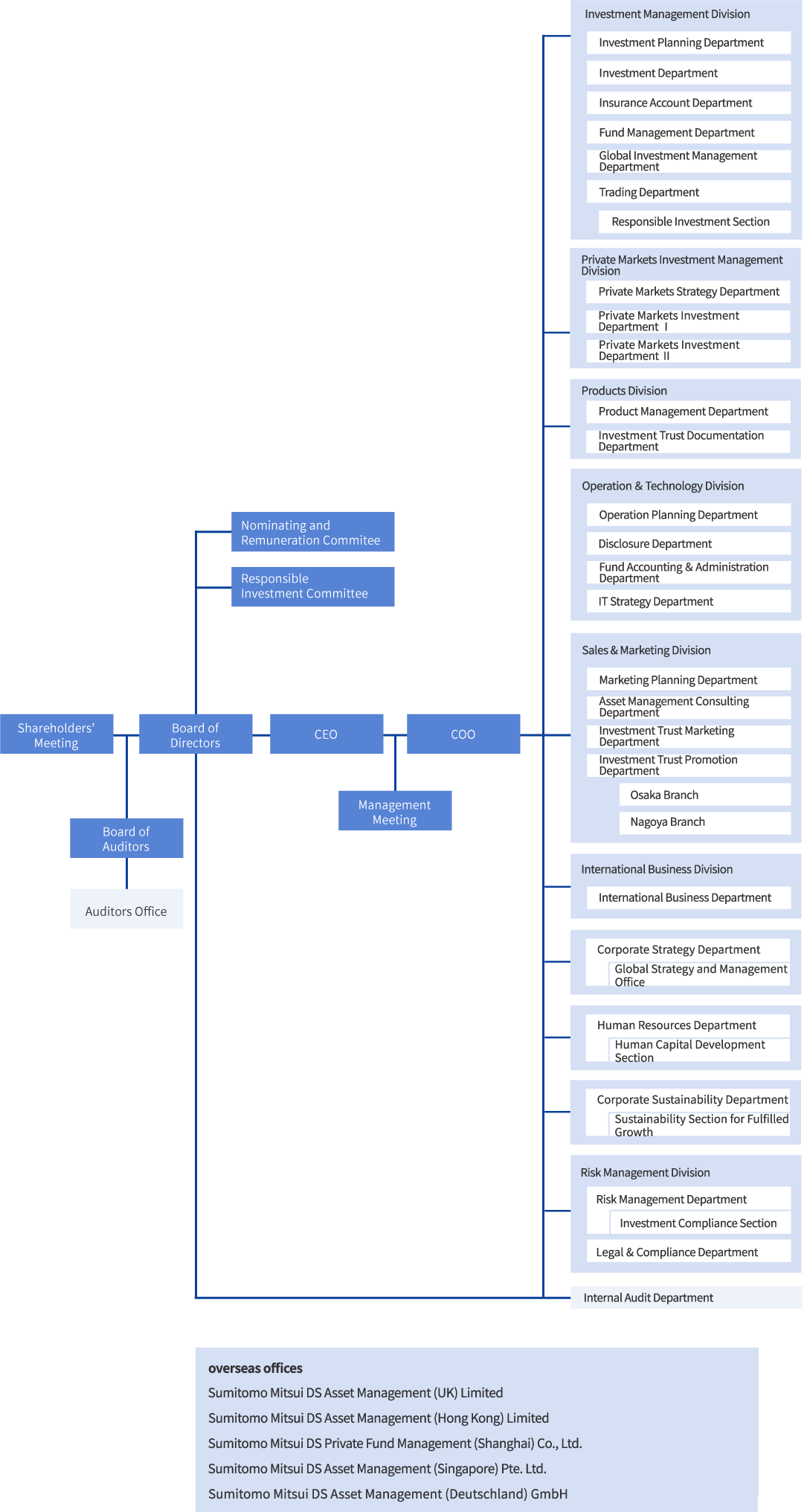
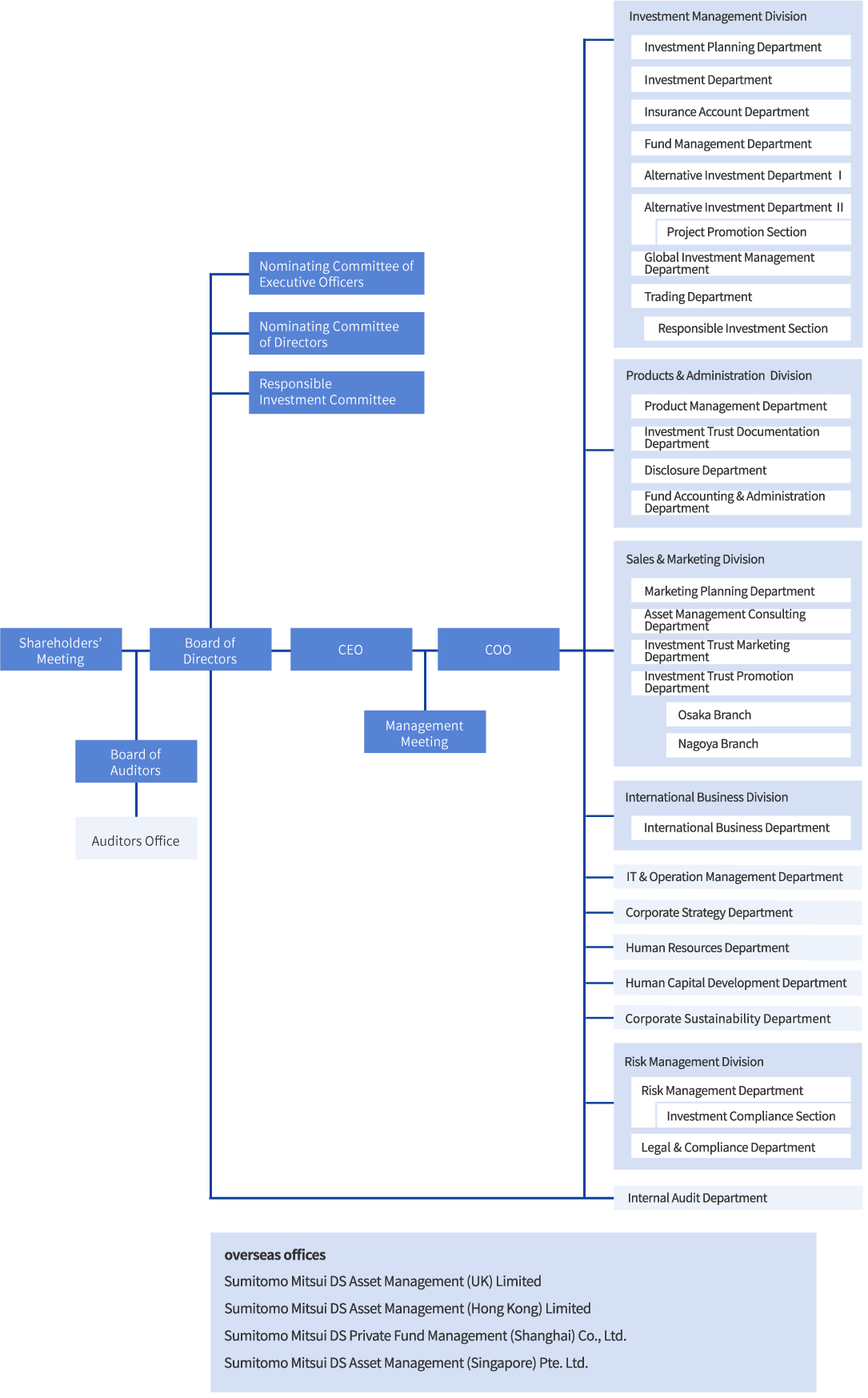
(As of April 1, 2026)